CA-IF1051AVS-Q1
Preview
5Mbps, ±42V Fault Protected CAN Transceiver with CAN FD
The CA-IF1051AS/CA-IF1051AVS are control area network (CAN) transceivers with integrated protection for industrial applications. This family of devices is designed for using in high-speed CAN FD networks up to 5Mbps data rate, features extended ±42V fault protection on the CAN bus for equipment where overvoltage protection is required. These CAN devices also incorporate an input commonmode range (CMR) of ±30V, exceeding the ISO 11898 specification of -2V to +7V, and well suited for applications where ground planes from different systems are shifting relative to each other. For the CA-IF1051AVS device, interfacing with CAN protocol controllers is simplified by the 3V to 5.5V wide logic-supply voltage range (VIO).
The transmitter include a dominant timeout detection to prevent bus lockup caused by controller error or by a fault on the TXD input. When TXD remains in the dominant state (low) for longer than tDOM, the driver is switched to the recessive state, releasing the bus. In addition, this family of devices features a silent-mode option to disable the transmitter.
The CA-IF1051AS/CA-IF1051AVS are in a standard 8-pin SOIC package. Both parts operate over the -55°C to +150°C temperature range.
-
Features
Meets the ISO 11898-2:2016 and ISO 11898-5:2007 Physical Layer Standards
'Turbo' CAN:
Support classic CAN and high-speed operation of up to 5Mbps CAN FD (flexible data rate)
Short symmetrical propagation delay and fast loop times for enhanced timing marginIdeal Passive Behavior When Unpowered
Bus and logic terminals are high impedance (no load)
Power up/down with glitch free operation on bus and RXD outputIntegrated Protection Increases Robustness
±42V fault-tolerant CANH and CANL
±30V extended common-mode input range (CMR)
Undervoltage protection on VCC supply terminals
Transmitter dominant timeout prevents lockup, data rates down to 5.5kbps
Thermal shutdown3V to 5.5V Logic-Supply (VIO) Range (CA-IF1051AVS only)
Junction temperatures range of –55°C to 150°C
8 pin SOIC package
-
Applications
-
Industrial automation
-
Building automation
-
HVAC systems
-
Distribution automation
-
Vending machines
-
Security systems
-
-
Device Information
Part Number Package
Package size (NOM) CA-IF1051AS-Q1
SOIC8(S) 4.9mm x 3.9mm
CA-IF1051AVS-Q1 -
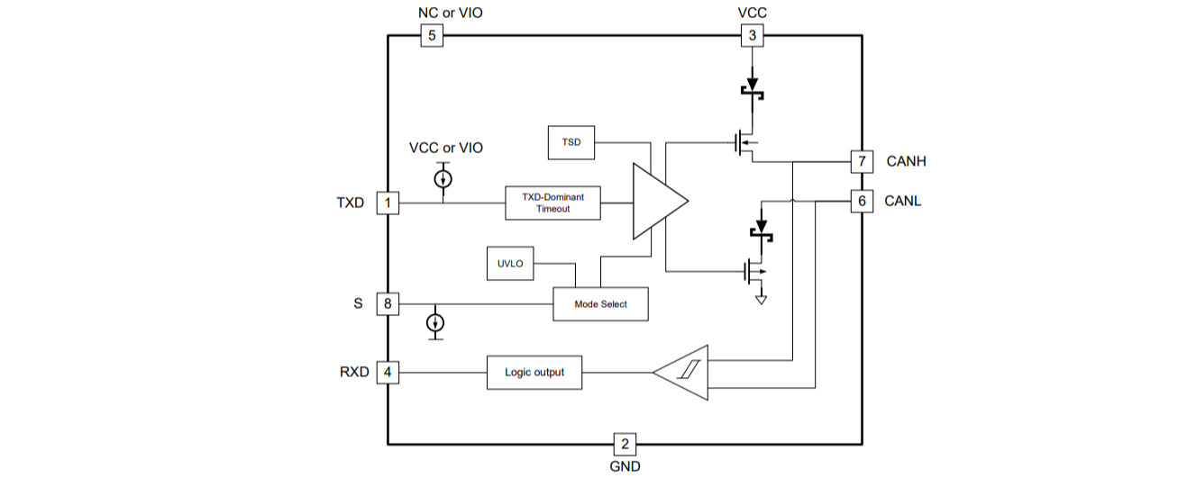
Simplified Functional Diagram
-
Technical Documentation
Category
Title
Last Updated
-
Title: Datasheet
Last Updated: Aug 07,2025
-
-
Certification Standards
Category
Title
Certification Number
Date
-
Title: Reliability Test
Certification Number: CA-IF1044AX&1051AX-Q1_V1.1
Date: Oct 14,2025
-